Daniel Winston Bellott

Research Scientist


CV | Email | LinkedIn | ResearchGate | GitHub

Supplementary Information for:

A widely employed germ cell marker is an ancient disordered protein with reproductive functions in diverse eukaryotes

Michelle A Carmell, Gregoriy A Dokshin, Helen Skaletsky, Yueh-Chiang Hu, Josien C van Wolfswinkel, Kyomi J Igarashi, Daniel W Bellott, Michael Nefedov, Peter W Reddien, George C Enders, Vladimir N Uversky, Craig C Mello, David C Page

eLife 5, e19993 (2016)

Figures:

Figure 1 Source data 1: (XLS)

Mass spectrometry data


Figure 1 Figure supplement 1: (JPG) (Figure legend)

Characterization of mouse Gcna transcript and protein


Figure 1 Figure supplement 2: (JPG) (Figure legend)

Generation of Gcna-targeted ES cells and mice


Figure 2 Source data 1: (XLS)

Charge/hydropathy analysis


Figure 3 Figure supplement 1: (JPG) (Figure legend)

Loss of structured domains in the murine lineage


Figure 3 Figure supplement 2: (JPG) (Figure legend)

Alignment of vertebrate GCNA proteins


Figure 4 Source data 1: (XLS)

List of GCNA family members


Figure 4 Source data 2: (XLS)

Reproductive expression of GCNA family members


Figure 4 Figure supplement 1: (JPG) (Figure legend)

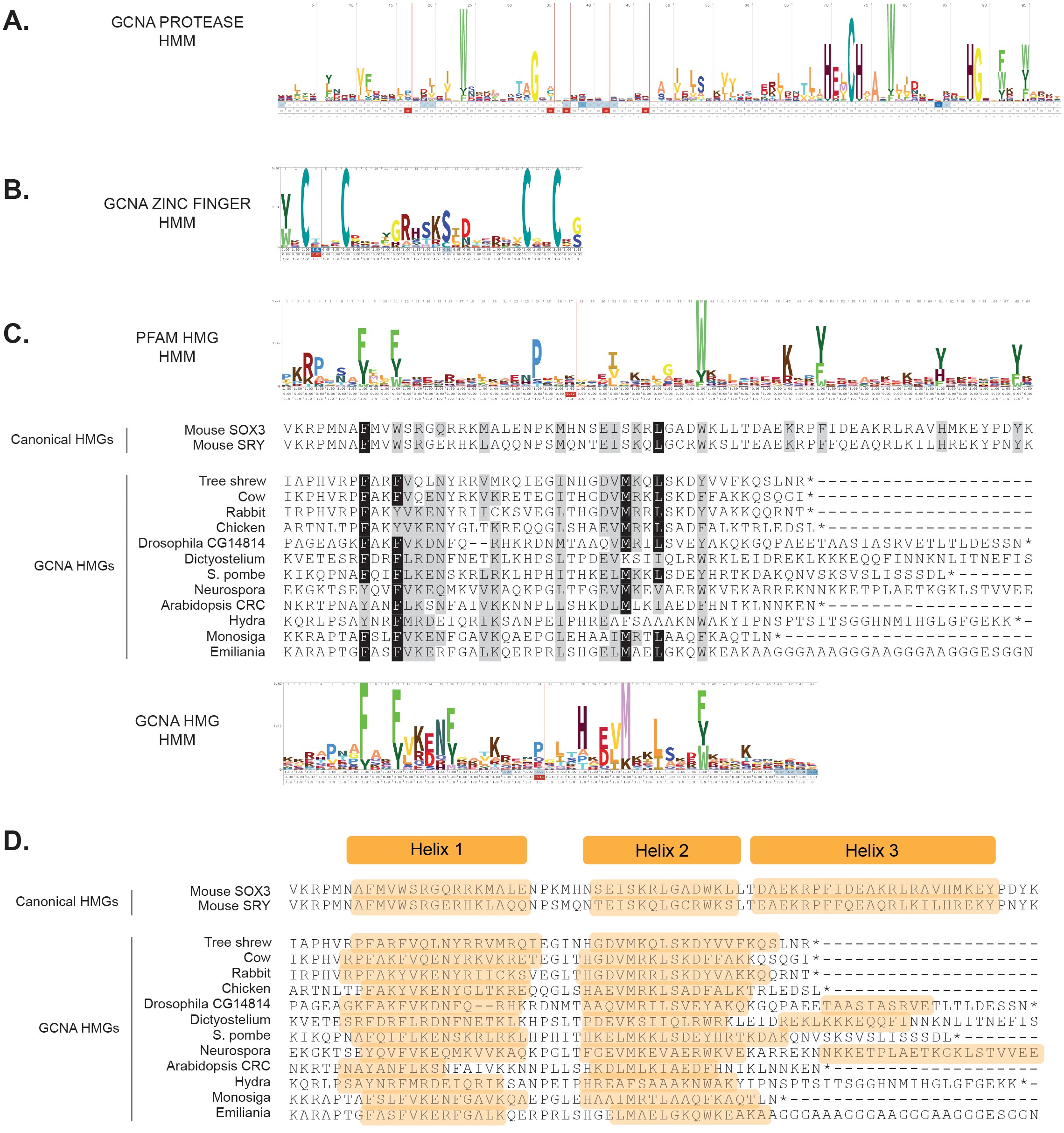
Alignments and probabilistic hidden Markov models (HMMs) of structured domains found in GCNA family members


Figure 4 Figure supplement 1 - source data 1: (DOC)

Hidden Markov models used to discover GCNA orthologs


Figure 4 Figure supplement 2: (JPG) (Figure legend)

GCNA proteins in higher plants comprise the YABBY family


Figure 4 Figure supplement 3: (JPG) (Figure legend)

GCNA and YABBY HMG boxes are more closely related to each other than they are to any other type of HMG box, either within plants or across eukarya


Figure 5 Figure supplement 1: (JPG) (Figure legend)

Enrichment of Gcna expression in reproductive tissues of vertebrates


Figure 6 Figure supplement 1: (JPG) (Figure legend)

C. elegans gcna-1 alleles


Figure 8 Figure supplement 1: (JPG) (Figure legend)

GCNA, Spartan, and Wss1 form a subgroup within the larger Peptidase Clan MA

Files:

Source Code 1: (DOC) (TXT)

Perl script for isoelectric point calculation